Многие птицеводы хотят разводить кур с помощью инкубатора. Главный ключ к успеху — это постоянная температура, которую можно контролировать с помощью терморегулятора. Как сделать терморегулятор своими руками для инкубатора просто и правильно — об этом вы узнаете далее.
Изготавливаем простой терморегулятор
Для успешного развития зародышей необходима постоянная температура 37,7 °C. Колебание температуры должно быть в области +/—0,1 °C, при лампочках мощности 12 вольт. Для поддержания ее на этом уровне используются регуляторы температуры. Своими руками, обладая определёнными знаниями, довольно просто создать этот электротехнический прибор.
Инструменты и материалы
- паяльник;
- отвертки;
- лупа;
- плоскогубцы.
- изолента;
- медные провода;
- фольгированный текстолит;
- лампы;
- светодиоды;
- плата;
- полупроводники;
- электронные элементы, такие как тиристор, стабилитроны, терморезистор, транзисторы и прочее.

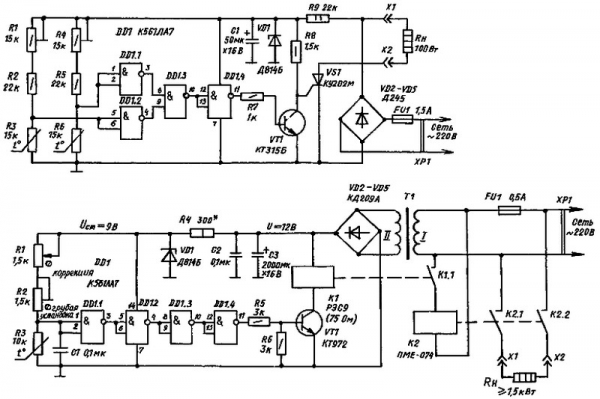
Схема терморегулятора
Пошаговая инструкция
Цифровой прибор на микроконтроллере
Также можно смастерить простой терморегулятор, если есть нужда в микроконтроллере и вентиляторе в 12 вольт.
Инструменты и материалы
Такой прибор является модификацией простого, соответственно, помимо материалов, описанных выше нужно приобрести:
- стандартные красные светодиоды;
- кнопки;
- внутренний генератор на 4 Мгц;
- дисплей.

Внешний вид простого терморегулятора
Пошаговая инструкция
Видео «Как сделать термостат своими руками»
Все подробные инструкции, примеры и правила для того, чтоб сделать терморегулятор (термостат) для инкубатора, вы можете узнать в этом видео.