Многие любители разводить птиц нуждаются в инкубаторе, правда, не всем такое может быть по карману. Одним из бюджетных и творческих вариантов будет сделать его самому. Мы расскажем, как сделать инкубатор своими руками из холодильника — видео поможет разобраться в тонкостях процесса.
Способ 1
Этот способ считается довольно простым для изготовления своими руками, и им пользуются довольно многие народные умельцы. Для того чтобы сделать инкубатор — обязательно наличие уже старого непригодного или ненужного никому холодильника. Какой он модели или года производства значения не имеет, главное, чтобы в нём не было механических повреждений стенок и обшивки. Нам важно, чтобы он сохранял свои теплоизоляционные свойства.

Самодельный инкубатор из холодильника
Инструменты и материалы
- холодильник (без морозильной камеры);
- терморегулятор;
- 4 лампочки мощностью 100 Ватт;
- удобные лотки или решётки для размещения яиц;
- дрель, скотч, отвёртки.
Пошаговая инструкция
Такой инкубатор из холодильника, сделанный своими руками, будет находиться в горизонтальном положении, естественно, дверцей вверх. Поэтому все полки из холодильника вынимаем, так как они не понадобятся.
- Сначала в дверце холодильника необходимо вырезать небольшое отверстие (размером приблизительно с коробок спичек) для осуществления циркуляции воздуха. Снаружи к ней крепится терморегулятор с помощью скотча, через отверстие внутрь осуществляется вывод датчика регистрации температуры.
- С обратной стороны дверцы устанавливается лист фанеры, на который крепятся 4 патрона с проводкой и вкручиваются лампочки по 100 Вт. Схема подключения терморегулятора прилагается. В ней делается отверстие, соответствующее отверстию в дверце.

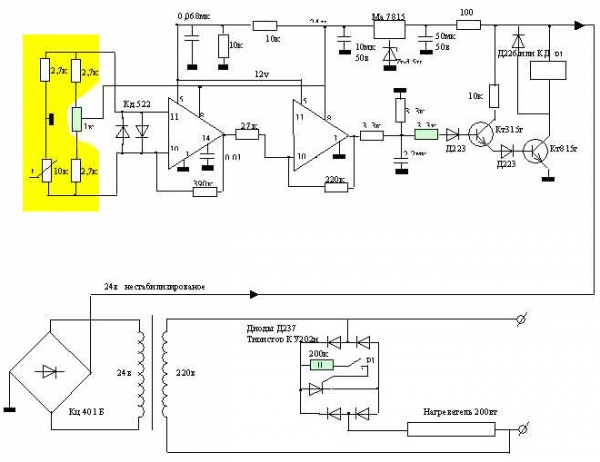
Электросхема инкубатора из холодильника. Желтым обозначена плата термодатчика, зеленым — регулирующие резисторы.
- На дно инкубатора, она же задняя стенка бывшего холодильника, ставится небольшая ёмкость с водой, чтобы увлажнять воздух.
- Над этой ёмкостью своими руками устанавливается решетка для яиц, так, чтоб не намокать и быть на некотором расстоянии над водой.
Для того чтобы не запутаться, когда и какие яйца переворачивать, единственный вариант — это сделать отметки фломастером или маркером. Также стоит помнить, что в зависимости от продолжительности инкубационного периода и вида яиц нужно соблюдать некоторые условия. Например, охлаждать яйца, не превышать влажность и так далее.

Самодельный горизонтальный инкубатор
Способ 2
В этом способе можно использовать морозильную камеру холодильника как выводной инкубатор, что значительно увеличит выживаемость молодняка. Он будет стоять вертикально, как обычно, и стоит холодильник.
Инструменты и материалы
- старый холодильник;
- небольшие куски ДВП;
- металлический прут 6 см в диаметре;
- сварочный аппарат;
- термометр и терморезистор;
- шпатель, клей, дрель;
- вентилятор с двигателем и трубчатым электронагревателем (если яиц будет больше 50).
Пошаговая инструкция

Инкубатор, сделанный своими руками
Недостатком такого инкубатора, сделанного своими руками, является отсутствие автоматизации, а значит, придётся самим как орошать, так и переворачивать яйца вручную. Тут на помощь опять приходят старые добрые метки маркером или карандашом. Главное – придерживаться режима для каждого вида яиц.
Способ 3
Это самый сложный вариант для самостоятельного изготовления и требует как материалов, так и специфических знаний, умений и строгого следования видеоинструкции. Если получится его сделать своими руками, то с его помощью можно сэкономить много бесценного времени. Ещё одним незаменимым плюсом является его вместительность – около 500 шт. яиц.
Инструменты и материалы
- холодильник;
- терморегулятор;
- лотки для яиц;
- элемент нагрева;
- вентилятор от компьютера или любой небольшой вентилятор;
- металлические стойки (4–5 см толщиной);
- металлические оси диаметром 8–9 мм по числу лотков;
- винты;
- груз 0,5 кг;
- планка с отверстиями 6–7 мм диаметром;
- штифт;
- дыхательные трубки 2 шт. диаметром 30 мм;
- ёмкость типа фотокювета для воды;
- резиновые подушки;
- дрель и сверло;
- отвёртка и шурупы.

Самодельный инкубатор с полуавтоматическим переворотом
Пошаговая инструкция
Сам процесс изготовления в домашних условиях довольно сложный, подробнее о нем можно узнать из чертежей в галерее.
Для осуществления процедуры переворота яиц достаточно извлечь упорный штифт и приподнять или опустить планку, закрепив ее штифтом в следующее отверстие. При этом лотки изменят угол наклона и яйца будут прогреваться с другой стороны. Это очень эффективно для большого количества яиц и сохранит время на обозначение и переворачивание каждого яйца отдельно.
Видео «Самодельный инкубатор из холодильника»
В этом видео вы узнаете, как сделать инкубатор из холодильника своими руками.